Overview
This article delineates five essential steps for successful ERP software development specifically tailored for SaaS owners. It underscores the critical importance of:
- Grasping ERP fundamentals
- Clearly defining business requirements
- Effectively planning architecture
- Iterating based on user feedback
- Meticulously managing data transfer and training
Each step is bolstered by practical insights, such as the necessity of engaging stakeholders for requirement gathering and the strategic value of adopting an MVP approach. This approach not only minimizes risks but also enhances product alignment with market demands.
Introduction
Understanding the intricacies of ERP software development is essential for SaaS owners who seek to optimize their business operations. This guide outlines five critical steps that not only clarify the complexities of ERP systems but also emphasize the substantial benefits they provide, including enhanced efficiency and improved decision-making. However, the path to successful ERP implementation is not without its challenges.
How can businesses ensure they address their specific needs while effectively navigating potential pitfalls in development?
Understand ERP Software Fundamentals
To successfully engage in ERP software development, understanding its core components and functionalities is essential. ERP (Enterprise Resource Planning) software integrates various business processes—finance, HR, supply chain, and customer relationship management—into a unified system. This integration enhances information precision, streamlines operations, and improves decision-making.
Familiarize yourself with essential ERP concepts such as:
- Modules
- User roles
- Information flow
to ensure your ERP software development aligns with industry standards and user expectations. By 2025, real-time data analytics will become standard in cloud ERP platforms, empowering businesses to make proactive, data-driven decisions.
Furthermore, companies leveraging ERP software development experience increased efficiency and reduced errors through AI-powered automation, emphasizing the critical role of seamless ERP integration in business processes. As Dynamics Insights notes, "cloud-based enterprise resource planning (ERP) software has drastically changed how companies manage their core business processes."
Additionally, exploring existing ERP solutions can provide valuable insights into functionalities that resonate with your target audience and reflect current market trends. Considering the rise of mobile ERP solutions, which enhance accessibility and operational efficiency, is also crucial for a comprehensive understanding of ERP functionalities.

Define Business Requirements Clearly
Engaging stakeholders is paramount for gathering insights into their needs and expectations. Employing techniques such as interviews, surveys, and workshops allows for the capture of a wide range of perspectives. Document these requirements in a clear and structured format, distinguishing between functional and non-functional requirements.
- Functional requirements specify the software's capabilities.
- Non-functional requirements address performance metrics, security standards, and usability criteria.
Prioritize these requirements according to their business impact and feasibility, ensuring the team possesses a comprehensive understanding of the project scope. Validating these requirements with stakeholders is essential to ensure accuracy and alignment with business objectives. Be vigilant about common pitfalls in requirement gathering, such as unclear success criteria and poor communication, which can lead to project failure.
Furthermore, managing scope creep is vital to maintain project focus and prevent delays. This organized method not only promotes effective communication but also aligns the progression process with organizational objectives, ultimately resulting in successful ERP software development outcomes.

Plan Architecture and Framework Effectively
Select an appropriate architectural style, such as microservices or monolithic, grounded in your business requirements and scalability needs. Clearly define the technology stack, encompassing programming languages, databases, and frameworks that will be employed in the project.
Craft a detailed architecture diagram that vividly illustrates the components, their interactions, and the flow of information. This visual representation will empower the team to comprehend the overall structure and foster enhanced communication.
Furthermore, anticipate future integration needs with other systems, ensuring your architecture robustly supports APIs and data exchange protocols.

Iterate and Integrate with Precision
Embrace a flexible approach that encourages iterative cycles of creation, testing, and feedback. Begin with a minimum viable product (MVP) that encompasses essential functionalities, allowing for early collection of user feedback. As Paresh Mayani articulates, your MVP should concentrate on solving one core problem with the least number of features. This feedback is vital for making informed adjustments and enhancements, as it helps pinpoint what works and what requires improvement.
Integrating ongoing testing practices is essential to swiftly identify and address issues, ensuring a smoother progression. Cooperation is paramount; maintain open channels of communication between your project team and stakeholders to address concerns and effectively integrate valuable suggestions.
Creating a cross-functional agile team for ERP software development can significantly enhance this collaboration, uniting diverse expertise from various departments. Notably, companies like Dropbox and Airbnb have successfully utilized MVPs to validate their concepts, resulting in substantial growth and market presence.
Statistics reveal that 38% of startups fail due to cash flow issues, underscoring the importance of a cost-effective MVP approach that minimizes risk while maximizing learning opportunities. Furthermore, MVPs empower businesses to test ideas without significant investment, reinforcing their value in the development process. By concentrating on core functionalities and user feedback, you can enhance the effectiveness of your ERP software development and ensure it aligns with market demands.

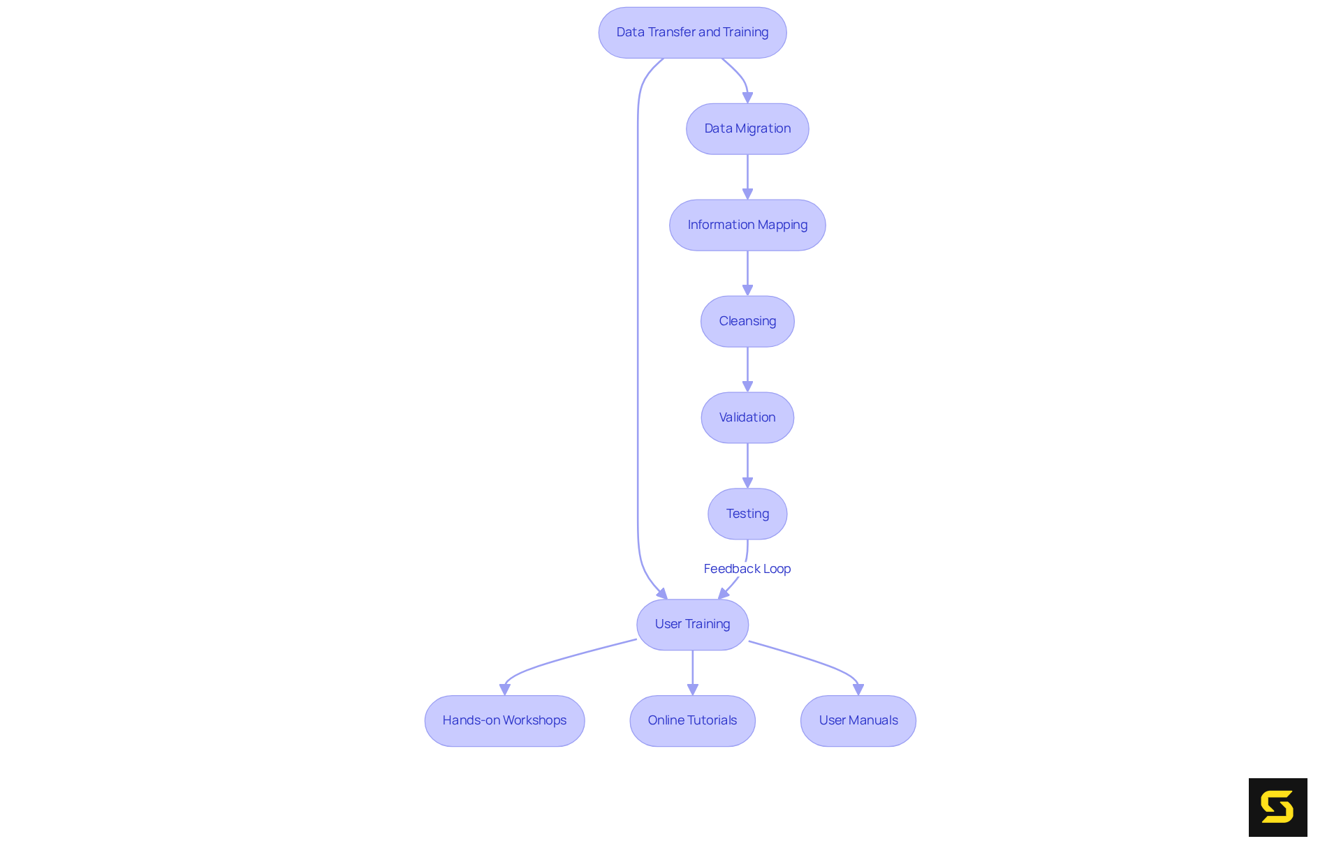
Handle Data Transfer and Training Thoroughly
Develop a comprehensive information migration strategy that includes mapping, cleansing, and validation processes. Identify the information sources and ensure that all pertinent details are accurately transferred to the ERP software development platform. Conduct thorough testing to confirm data integrity post-migration, as industry specialists emphasize the critical nature of testing for complete integration by validating all data modules and functionality.
Additionally, establish a robust training program for users, focusing on the features of the new platform and optimal practices for its use. Employ a combination of training methods, such as:
- Hands-on workshops
- Online tutorials
- User manuals
to accommodate diverse learning preferences. Engaging users through practical, scenario-driven training is essential, as effective training is a cornerstone of successful ERP projects. Provide ongoing support and feedback to assist users in adapting to the new framework efficiently, and consider allocating a 10% contingency budget for unforeseen training expenses.
By prioritizing both data migration and user training, organizations can significantly enhance their chances of successful ERP adoption with effective ERP software development, ultimately driving operational efficiency and achieving a higher return on investment. In fact, companies typically experience a 30% ROI increase within three years of implementing their ERP system.

Conclusion
Successful ERP software development is a multifaceted process that demands a profound understanding of its fundamentals, a precise definition of business requirements, meticulous planning of architecture, iterative integration, and comprehensive management of data transfer and training. By mastering these elements, SaaS owners can forge robust ERP solutions that not only meet but surpass user expectations, driving operational efficiency and fostering business growth.
Key insights from the article underscore the necessity of:
- Engaging stakeholders early in the requirements-gathering phase
- Selecting the appropriate architectural style
- Embracing an iterative approach to development
Each step, from defining functional and non-functional requirements to ensuring effective data migration and user training, is pivotal in the overall success of ERP software projects. By concentrating on these best practices, organizations can mitigate risks and significantly enhance their prospects of achieving a high return on investment.
Ultimately, the successful implementation of ERP systems transcends mere technology; it hinges on aligning the software with the strategic objectives of the business and empowering users through effective training and support. As the landscape of ERP continues to evolve, embracing these principles is essential for SaaS owners aspiring to leverage the full potential of ERP software development. Prioritizing these foundational steps will pave the way for a future where businesses can operate more efficiently and respond swiftly to market demands.
Frequently Asked Questions
What is ERP software and why is it important?
ERP (Enterprise Resource Planning) software integrates various business processes—such as finance, HR, supply chain, and customer relationship management—into a unified system. This integration enhances information precision, streamlines operations, and improves decision-making.
What are the essential concepts to understand in ERP software development?
Key concepts include modules, user roles, and information flow, which are crucial for ensuring that ERP software development aligns with industry standards and user expectations.
How will real-time data analytics impact ERP platforms by 2025?
By 2025, real-time data analytics is expected to become standard in cloud ERP platforms, empowering businesses to make proactive, data-driven decisions.
What benefits do companies experience from ERP software development?
Companies leveraging ERP software development experience increased efficiency and reduced errors through AI-powered automation, highlighting the importance of seamless ERP integration in business processes.
Why is it important to define business requirements clearly in ERP development?
Clearly defining business requirements is crucial for gathering insights into stakeholder needs and expectations. It helps ensure that the project aligns with business objectives and avoids common pitfalls that can lead to project failure.
What techniques can be used to gather business requirements?
Techniques such as interviews, surveys, and workshops can be employed to capture a wide range of perspectives from stakeholders.
What is the difference between functional and non-functional requirements?
Functional requirements specify the software's capabilities, while non-functional requirements address performance metrics, security standards, and usability criteria.
How should requirements be prioritized in ERP development?
Requirements should be prioritized according to their business impact and feasibility to ensure a comprehensive understanding of the project scope.
What common pitfalls should be avoided in requirement gathering?
Common pitfalls include unclear success criteria and poor communication, which can lead to project failure.
What is scope creep and why is it important to manage it?
Scope creep refers to the uncontrolled changes or continuous growth in a project's scope. Managing it is vital to maintain project focus and prevent delays, ensuring successful ERP software development outcomes.